logo

I.C. "E. Borrelli"

… l'istruzione è la più alta difesa della libertà …

Sei in > DSA BES e SCUOLA > DSA, BES e scuola

IN ALLEGATO

Protocollo di accoglienza alunni BES

In allegato la

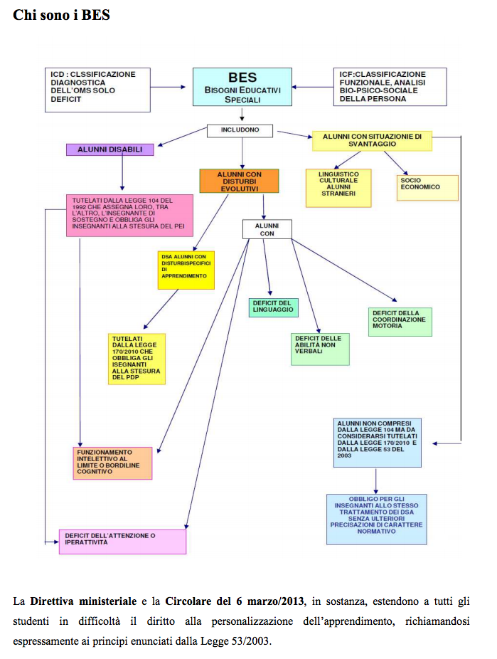
CIRCOLARE MINISTERIALE n. 8 – Roma, 6 marzo 2013

Direttiva Ministeriale 27 dicembre 2012

“Strumenti d’intervento per alunni con bisogni educativi speciali

e organizzazione territoriale per l’inclusione scolastica”.

Indicazioni operative

C.M. 8 del 6 marzo 2013 Direttiva Ministeriale 27 dicembre 2012

In allegato le

Linee guida per il diritto allo studio
degli alunni e degli studenti
con disturbi specifici di apprendimento.

LINEE GUIDA sui DSA

In allegato il modello per la

Richiesta di  Percorso Personalizzato per lo studente….

Richiesta di percorso personalizzato per lo studente

In allegato il modello del Piano Annuale dell’Inclusività

La griglia di osservazione alunni BES

PAI

GRIGLIA DI OSSERVAZIONE ALUNNI BES

Guida alla dislessia per i genitori

Indicazioni alunni BES

percorso didattico specifico dsa borrelli

PEI

PEI Infanzia

PEI Primaria

25 Gennaio, 2016

Pubblicato in: DSA BES e SCUOLA